
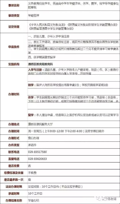
西安小学跨区转学需要什么手续?
请按照以下过程进行转学手续的办理:
一、家长联系好“转入学校”后,向就读学校提出申请,由转出学校开出转学联系单。
二、家长持“转学联系单及相关证明”到转入学校联系,转入学校加注意见,确定是否同意转入。
三、家长得到“同意转入”后,在转出学校领表、填表、加注意见,并填写一式三联的转学证明书。
四、家长和学生携带转学证明书到转入学校衔接建档报名事宜,转入学校将“同意转入的转学书”送县教育局基教科审批。
五、将审批完整的“转学呈报表”送转入的中心学校存档。
六、将“转学证明回执”送“转出学校”存档。